Skip to content
Collection de BD
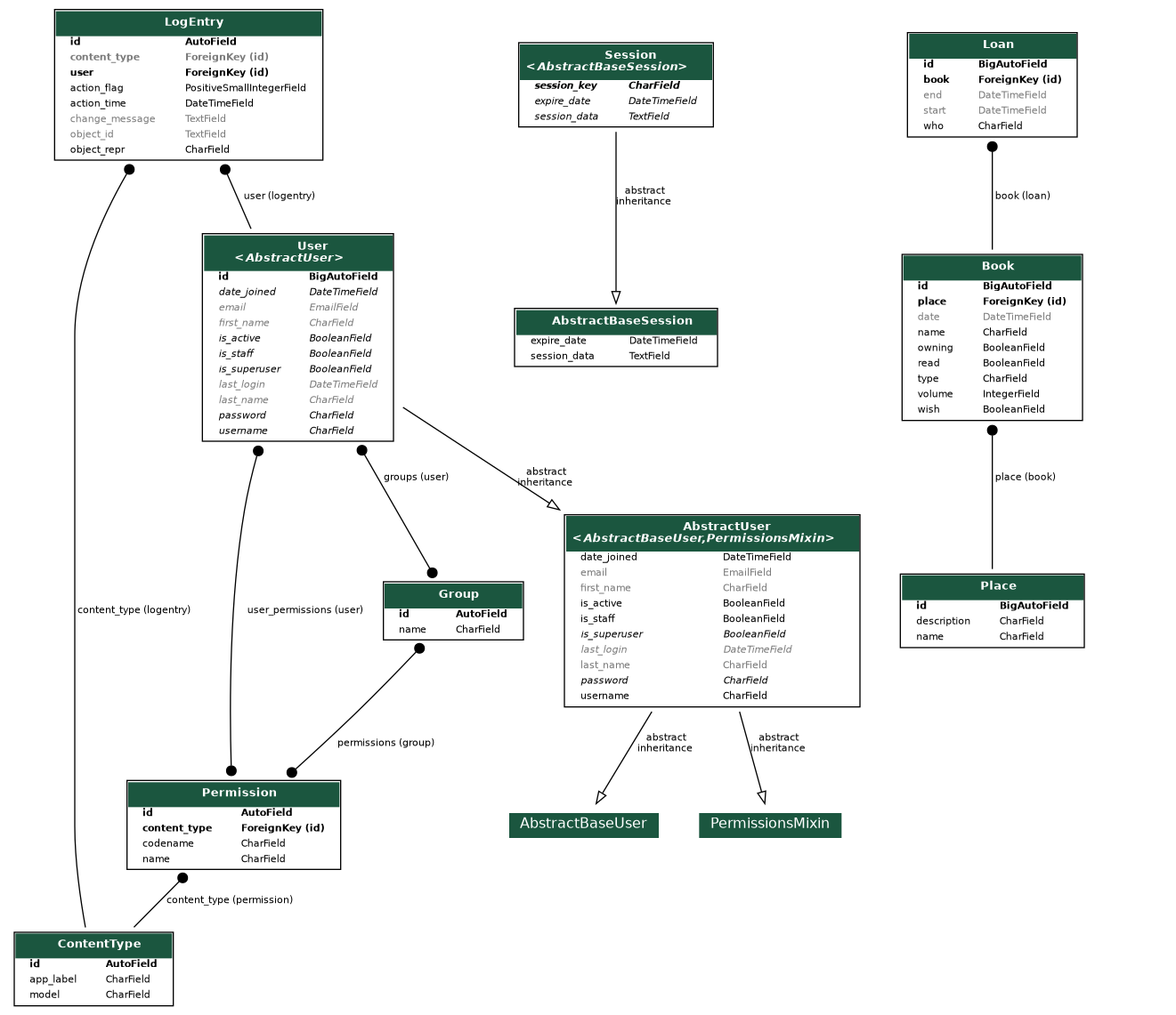
Schéma général
Initializing search
Collection de BD
Accueil
Admin
Admin
Installation sur Debian 12
Dev
Dev
Installation d'un nouveau paquet
Schéma général
Mise à jour de l'environnement logiciel
Versions
Schéma général